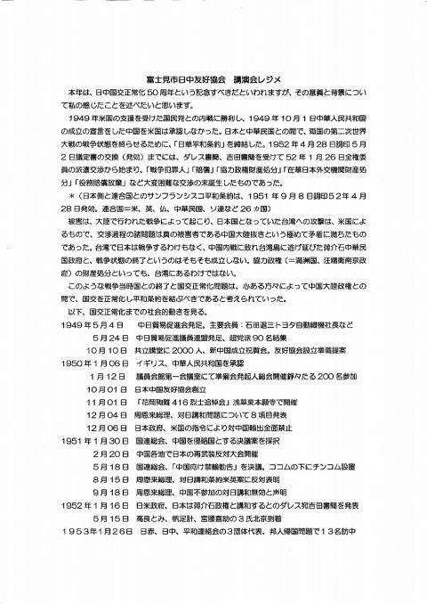
|
第6回チャイナサロン
6回目2022年9月25日埼玉県日中友好協会橋本清一理事長に日中国交正常化50周年と題しまして初のライブビューイングによる汪婉先生(前大使程永華氏夫人、北京大学国際戦略研究員理事)と久保孝雄氏(元神奈川県副知事)、日中国交正常化「原点」その回顧と思考と題してお話をいただきました。1949年中華人民共和国発足当初から民間外交をすすめ友好関係を深めて1972年日中共同声明調印を成し遂げ国交がはじまりました。しかし近年の日中間での友好は諸事情のことから不協和音を生じ始めている。今後日中関係構築のため何をすべきか
両国国民間の相互理解を促進する努力が大切とお話をいただきました。
その後橋本理事長より50年間の国交を顧みて良いことを思いだし、
民(日中友好)以って官を促す時代を継続しつつ両国が共にwin、winの関係を
築けるよう努力していくべきであるとお話をいただきました。









|